2023, année du domicile adapté 🧗🏻♂️
Comment profiter de la Prim'Adapt pour convertir plus de citoyens aux bons gestes et tirer la croissance des entreprises de la Silver économie vers le haut ?
En juin 2018, Emmanuel Macron a pris l’engagement de mener à son terme un projet de loi sur la dépendance. Dans un discours enflammé, le chef de l’Etat envisageait cette innovation sociale comme un temps fort de son - premier - mandat.
Sa promesse a suscité une vive émotion tant chez les professionnels de la longévité que dans la population française. Même si on nous avait déjà fait le coup en 2011, toute défiance était oubliée. Oui, les planètes étaient alignées. Oui, on pouvait y croire. Le moment était venu.
Soudain, le sujet du bien vieillir, la problématique du grand âge et la question de l'autonomie sont devenus importants pour les médias, pour le public et pour les décideurs politiques.
Branle-bas de combat
Suite à cette annonce tonitruante, les ministres et leurs cabinets ont lancé des opérations (dans tous les sens) afin de préparer la future loi. C’est ainsi que des centaines de milliers d’euros ont été engloutis dans la rédaction de rapports.
Certains de ces travaux, d’une grande qualité nourriront les réflexions sur l’adaptation de la société au vieillissement pendant des années. Hélas, les autres sont d’une faiblesse affligeante et ils servent essentiellement à caler des armoires.
Outre leur contribution intellectuelle, les meilleurs rapports ont directement inspiré les pouvoirs publics qui ont fait évoluer le droit dans une optique d’adaptation de la société au vieillissement. Citons :
La création d’un risque dépendance : considéré comme “la cinquième branche” de la Sécurité sociale, ce nouveau risque dont les modalités sont encore floues est issu du rapport Libault de mars 2019, qui ne fait que reprendre des travaux antérieurs puisque le sujet est “dans les tuyaux” depuis des lustres.
La création de l'AVP : cette aide à la vie partagée finance l'animation en habitat inclusif. Elle est issue du rapport Piveteau-Wolfrom de juin 2020. Notre analyse de ce rapport est ici.
La Prim'Adapt qui doit aider les citoyens à adapter leur logement est une des mesures phare du rapport Broussy de juin 2021. Notre analyse de ce rapport est ici.
Faisons un focus sur la Prim'Adapt
Cette aide financière doit faciliter l'adaptation du logement pour les personnes fragiles. Elle s'inscrit dans le cadre du virage domiciliaire. C’est une politique qui doit aider les citoyens à vieillir chez eux le plus longtemps possible. Pour répondre à une aspiration profonde des Français, mais aussi coûter moins cher à la collectivité que l'EHPAD ou le vieillissement à l'hôpital.
Le principe en a été validé cette année. Le dispositif d’aide publique entrera en vigueur en 2024. 2023 sera une année de formalisation et d'organisation avec les professionnels concernés.
Le ministre du Logement a annoncé que cette prime ne sera pas versée à tout le monde. Elle sera réservée aux ménages précaires. Les autres citoyens souhaitant adapter leur domicile devront toujours faire un effort financier.
Mais peu importe.
Peu importe que cette aide soit limitée
Même si elle ne bénéficie pas à tout le monde, son existence va susciter une communication importante en direction des particuliers, des consommateurs.
De la même façon que l’annonce d’Emmanuel Macron qui n’a pas débouché sur une loi, mais a quand même mobilisé les professionnels et intéressé les médias, je pense que la Prim’Adapt pourrait être un prétexte pour parler de l’adaptation du domicile.
Et donc, nous pouvons profiter de ce mouvement pour sensibiliser le grand public, aux enjeux et perspectives de l'adaptation du domicile.
Pourquoi ?
Et bien, pour répondre à leur souhait de vieillir chez eux.
De ne pas mourir à l'EHPAD.
D'avoir le choix.
Au-delà de ce que la Prim'Adapt va permettre, tout le buzz qu'elle pourrait susciter permettra de faire passer des messages qui toucheront une audience plus large.
Et donc, tous les produits et service qui contribuent à l'adaptation du domicile pourraient tirer parti de cette manne.
Exemples :
Les modalités de financement de type viager et prêt viager hypothécaire,
Le rajeunissement de la clientèle sur la téléassistance,
Des meubles adaptés et des accessoires ergonomiques.
En bref, tous les dispositifs qui permettent une meilleure autonomie des personnes âgées fragiles, qu'elles soient ou non dépendantes et qu'elles soient ou non éligibles à la Prim'Adapt.
Notre enjeu pour 2023
Et donc notre enjeu consister à trouver les leviers : pour communiquer auprès du grand public d’une part, mais surtout persuader les professionnels concernés ainsi que les collectivités locales des atouts de ces politiques. Entendez par là : quels sont les bénéfices directs et les externalités positives de l’adaptation du domicile ?
Nous devons aider toutes nos parties prenantes à s'approprier un discours positif sur l'adaptation du domicile. Ainsi, nous en ferons des porte-parole et des promoteurs. Ils seront les meilleurs missi dominici des biens et services qui contribuent au maintien à domicile.
Voilà l'enjeu de 2023.
Quel rôle pour Sweet Home ? 
Nous sommes un bureau d’étude dédié à la Silver économie. Nous aidons les entreprises, les institutions, les collectivités locales à se positionner sur l’échiquier de la transition démographique.
Dans le cadre de la Prim’Adapt :
Nous vous aiderons à identifier les relais de croissance pertinents, les parties prenantes que vous pourrez convertir en promoteurs et ambassadeurs.
Nous accompagnerons votre stratégie de communication en créant des contenus hors norme autour de l’adaptation de la société au vieillissement via le logement adapté.
En bref, nous serons des facilitateurs et nous vous aiderons à grandir.
Voilà l'impact que nous devons avoir dans ce changement de paradigme.
Que la fête commence ! 
Pour lancer ce mouvement, nous vous réservons deux surprises de taille.
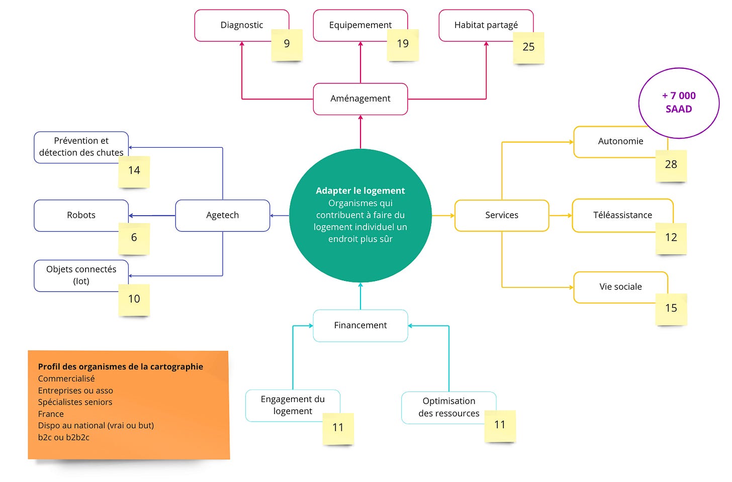
La cartographie 2022
Une cartographie inédite de l’écosystème “logement adapté” que je publierai dès la semaine prochaine sur notre chat Substack et sur ma page Linkedin.
Je vous en livrerai une analyse commentée dans ma newsletter du dimanche 27 novembre.
Cette nouvelle cartographie réunit les 160 entreprises françaises de l’écosystème Silver économie qui contribuent à faire du logement un endroit plus désirable pour les personnes âgées fragiles.
Ci-dessous, l’architecture de notre cartographie. Il n’y manque que les logos des 160 entreprises… Et un design plus léché.
La conférence Sweet Home à Silver Economy Expo
Le 30 novembre 2022 à 9h30, nous vous recevrons en direct de Silver Economy Expo pour une conférence exceptionnelle consacrée au domicile adapté. J’y commenterai la cartographie du domicile adapté en compagnie de mes quatre invités :
Alain Monteux, président de Tunstall-Vitaris,
Didier Chateau, président fondateur de la Générale des Services et de Domus Prévention,
Laurianne Ranchon, cheffe de projet au TASDA,
Thierry Calvat, cofondateur du cercle Vulnérabilité et Société et président de Juris Santé.
Vous pouvez assister gratuitement à cette conférence en vous inscrivant au salon… Et en y venant le 30 novembre à 9h30.
D’ici là, je vous donne rendez-vous dimanche prochain à 8 heures pétantes pour vous livrer mon analyse de la cartographie Sweet Home 2022.



