Comment j’ai créé le "collectif de l'habitat inclusif" et ce que m’a appris cette aventure
L'histoire secrète du collectif "150 000 en 2030", ses buts, sa stratégie, sa composition et les causes de sa dislocation | Que faut-il en retenir
Dans ce dossier, je vous explique pourquoi et comment j’ai contribué à la création d’un collectif de l’habitat inclusif, ce qu’il a apporté à la réflexion sur ce modèle de vivre ensemble, pourquoi le collectif s’est arrêté. Et je vous partage mes apprentissages sur cette aventure humaine hors du commun.
En avril 2022, j’annonçais le lancement de ce projet. Lisez cet article pour comprendre le contexte et les motivations à la genèse du collectif 150 000 en 2030.
Lundi matin, j’ai eu l’opportunité d’interviewer Denis Piveteau, le coauteur du rapport Piveteau-Wolfrom consacré à l’habitat alternatif dont la publication remonte à 4 ans, déjà (lire mon étude du rapport, réalisée en juin 2020).
En son temps, ce rapport a suscité un intérêt soutenu de la part des élus et fonctionnaires locaux, comme nationaux, car il proposait, enfin, un chiffrage du besoin en habitat alternatif.
140 000 places supplémentaires par an étaient préconisées pour répondre à une demande - supposée - croissante.
Ramené à d’autres chiffres de l’habitat collectif adapté : places en EHPAD (700 000), en résidence autonomie (120 000) ou comparé au nombre total de logements en France (28 millions) cette estimation du besoin semble dérisoire.
Et donc aisément atteignable.
140 000 sur dix ans, cela représente 14 000 logements par an. Soit à peine 10% du nombre total de logements neufs qui, chaque année, sortent de terre en France.
Sauf que l’habitat alternatif n’est pas produit par des promoteurs immobiliers ayant pignon sur rue, qui construisent les logements par lots de 1000.
Non.
L’habitat alternatif, c’est de l’artisanat
Le plus gros opérateur, Ages&Vie, créé en 2008 et cédé à Korian en 2020, propose seulement 186 colocations et environ 2500 places1.
Son challenger, CetteFamille annonçait - avant la guerre Russie vs Ukraine - l’ouverture de 500 maisons à horizon 2030, soit au maximum 5000 places, sans doute un peu moins2.
En 2022, la CNSA déclare avoir financé environ 1800 projets, mais seulement la moitié existent autrement que sur le papier, soit environ 6300 places (900 projets x 7 habitants).
Si je récapitule : 2500 + 5000 + 6300 = 13 800
La totalité de l’offre de ces trois acteurs n’atteint même pas le nombre de logements qui devraient être produits chaque année. Et encore, pour CetteFamille, j’utilise une projection à 10 ans, très éloignée de la taille actuelle du parc de cette jeune et dynamique entreprise sociale.
Et donc, même si ces trois pourvoyeurs ne totalisent pas 100% du marché, vous pouvez constater que l’écart entre l’intention et la réalité est colossal.
On pourra donc gloser en petit comité sur les mérites de cette forme de vivre ensemble (sécurité, convivialité, santé, prévention, prix, etc.), il faudrait susciter un sursaut plus radical pour transformer l’injonction en action.
Qu’est-ce qui freine la croissance de l’offre ?
Les faux freins : le problème n’est pas là
À mon avis, le problème ne se situe pas au niveau de la demande. Malgré des sursauts passagers liés à la conjecture, le secteur du logement n’est pas en crise puisqu’il répond à un besoin fondamental, celui d’être en sécurité sous un toit.
Les projets existants n’ont pas de mal à se remplir, à condition d’être installés dans des zones de chalandise pertinentes et d’être bien connectés à un réseau de prescripteurs locaux.
Un enjeu existe autour de l’investissement, surtout pour les petits projets isolés (ceux qui sont financés par la CNSA). Ce qui justifie la création de réseaux, plus aptes à séduire des investisseurs immobiliers avec un projet massif.
Les vrais freins : c’est difficile l’immobilier
La création d’un logement collectif pour personnes dépendantes ou handicapées n’est pas devenue une partie de plaisir par la magie d’un rapport gouvernemental.
Créer des projets était tout aussi difficile en juillet 2020 qu’un an auparavant !
Et donc, le nombre de candidats en lice pour créer des réseaux puissants et solides est très faible. Malgré leur talent et leurs ambitions, les projets français ne seront pas en mesure de répondre aux objectifs - pourtant peu ambitieux - de MM Piveteau et Wolfrom3.
Autre problème : la visibilité et la reconnaissance
Donc, d’une part, la profession manque de bras et de soutien politique pour faciliter les créations. Et d’autre part, malgré leurs atouts, les modèles manquent de visibilité populaire. Résultat : l’offre est insuffisante, la demande n’est pas éduquée (elle ignore l’existence de l’offre et n’a donc pas un effet de traction).
Or, à défaut d’une communication impactante, d’une offre stimulante et de perspectives éblouissantes, difficile de faire exploser l’offre comme la demande.
Les entrepreneurs pleins de sève préfèrent se lancer dans des projets prometteurs, soutenus par la demande et par les pouvoirs publics, comme l’IA en ce moment.
Ajoutez à cela que - des bénéficiaires aux élus - personne ne sait vraiment ce qu’est l’habitat alternatif.
Et vous disposerez d’un tableau assez complet des causes d’un marché timide.
Le blues de l’entrepreneur débutant
J’ai un ami qui s’appelle Stéphane Sauvé. Il va bientôt ouvrir sa première Maison de la Diversité, à Lyon. C’est un habitat partagé pour seniors LGBT+. Il y travaille depuis 2017. Cela fait donc 7 ans qu’il se bat pour faire sortir son projet de terre.
Son cas n’est pas isolé.
Quand on part de zéro, qu’on n’a ni expérience, ni terrain, ni budget, ni réputation, créer un projet demande au minimum 4 ans. 4 années où votre projet peut à chaque instant péricliter, si l’une de vos parties prenantes prend la tangente, que la réglementation évolue ou que le maire qui vous a tendu la main est battu aux élections et que son successeur privilégie la résidence autonomie ou l’EHPAD voisins.
Certes, des structures d’accompagnement et de représentation existent, mais elles ne sont pas faites pour tout le monde.
La représentation univoque de l’habitat alternatif
Il existe plusieurs organismes collectifs rassemblant les acteurs de l’habitat alternatif. On citera : Familles Solidaires, le collectif Habiter Autrement, le réseau HAPA et l’Observatoire de l’Habitat Inclusif. Hélas, ces organismes aux statuts variés ont un point commun : leur refus catégorique de l’offre commerciale.
Pour des raisons idéologiques, les organismes fédérateurs ne veulent pas être associés aux structures commerciales et préfèrent se complaire dans l’entresoi.
Quelques exceptions notables existent, mais les structures commerciales admises à la table bénéficient tout au plus d’un strapontin, voire d’un siège éjectable. Elles ne peuvent donc pas affirmer ouvertement leurs aspirations, ni parler boutique, au risque d’être évincées, bannies, clouées au pilori.
Pourtant certains acteurs commerciaux, qui ont développé un réseau massif, pourraient apporter à cet écosystème un niveau de réflexion adossé un niveau de développement qu’aucune autre structure membre de ces différentes instances ne peut prétendre avoir.
Alors, puisque les instances - soi-disant - représentatives ostracisent les acteurs commerciaux, pourquoi ne pas lancer un collectif qui les accueillerait, les représenterait et leur offrirait l’opportunité de parler d’une seule voix ?
C’est ce constat qui nous a décidés, avec Ages&Vie, à créer un collectif plus ouvert, qui accepterait tous les acteurs, quel que soit leur statut juridique, leurs convictions, leur raison d’être, leur taille et leur niveau d’avancement à condition qu’ils opèrent dans le champ de l’habitat alternatif.
150 000 en 2030
Nous avons baptisé cet organisme 150 000 en 2030, car nous étions encore plus ambitieux que MM Piveteau et Wolfrom !
Comment nous y sommes-nous pris ? Qu’avons-nous fait ? Comment ? Avec qui ? Qu’est-ce qui a marché et n’a pas marché ? Pourquoi le collectif s’est-il arrêté ? Qu’est-ce que je ferais différemment aujourd’hui ? Voici toutes les questions auxquelles je réponds dans la partie Premium de ce dossier.
Important : Ce que je vous partage aujourd’hui ici est en grande partie inédit, car je suis avec Simon Vouillot le seul à connaître toute l’histoire. Elle n’est pas secrète, mais ni Simon ni moi ne l’avons encore racontée. Vous avez de la chance !
La genèse
L’aventure du collectif s’est déroulée d’avril 2021 (date de la première réunion de réflexion avec Simon Vouillot, cofondateur d’Ages&Vie et initiateur du projet) à avril 20234.
Comme je l’ai expliqué en détail dans mon dossier consacré à la création d’un livre blanc et d’une newsletter pour Ages & Vie, l’enseigne s’est construite sur un service 100% intégré. Tout le personnel prestant dans les colocations est l’employé d’Ages&Vie.
L’entreprise a besoin d’obtenir des autorisations de SAD dans tous les départements où elle s’implante. Certains départements sont moins vifs, d’autres carrément réfractaires.
Ces divergences idéologiques provoquent des écarts anormaux dans le déploiement des offres commerciales. Ages&Vie voulait y remédier en faisant évoluer la législation et l’encadrement de l’habitat alternatif. L’enseigne avait donc besoin d’être entendue - et comprise - aux plus hauts niveaux de l’Etat.
Cofondateur et codirigeant d’Ages&Vie, Simon Vouillot pilotait les affaires publiques de son entreprise. C’est à ce titre qu’il m’a demandé de l’aider à créer un organisme collégial, rassemblant d’autres acteurs de l’habitat alternatif souhaitant se faire entendre, afin d’avancer en meute.
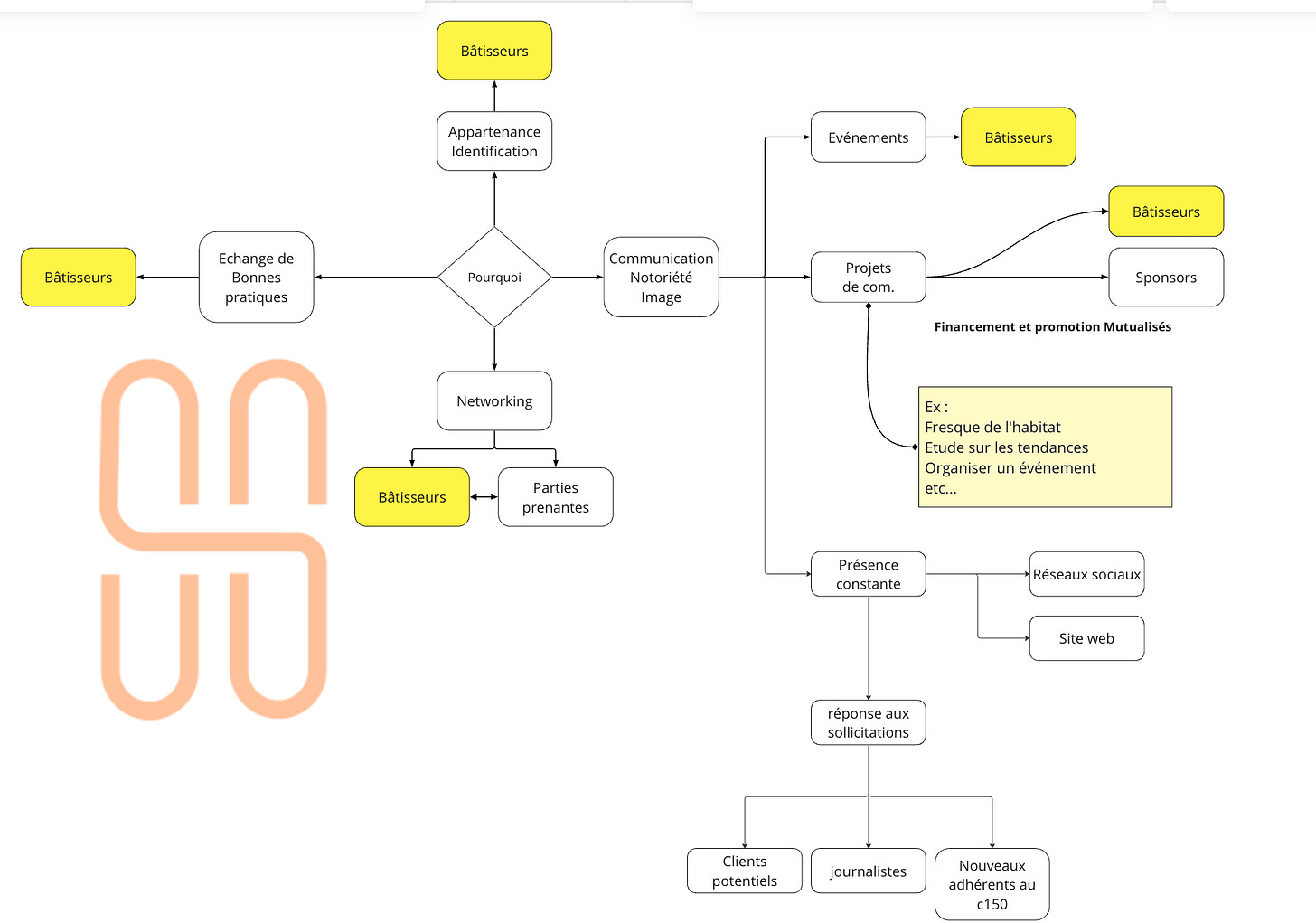
Une alternative à quoi ?
Je parle d’habitat alternatif pour désigner les choix de lieu de vie collectif qui s’insèrent entre le domicile individuel et l’EHPAD. L’offre alternative est pléthorique, avec plein de catégories différentes, aux contours flous : coliving, cohabitat, habitat groupé, habitat partagé, béguinages, habitat inclusif… Une chatte n’y retrouverait pas ses petits !
L’essentiel : ces alternatives sont disparates, nombreuses et pour le citoyen moyen, elles n’existent pas vraiment.
En effet, un nombre significatif de citoyens, d’élus et de professionnels de santé considèrent qu’il n’existe que deux options : chez soi ou à l’EHPAD.
C’est pour casser cette vision binaire qu’il est nécessaire de communiquer sans relâche à propos des alternatives.
Communiquer auprès :
Des citoyens, futurs habitants, futurs collaborateurs, ou simples relais,
Des entrepreneurs et investisseurs,
Des médias, qui feront chambre d’écho,
Des décideurs politiques, qui seront des facilitateurs… S’ils y voient un intérêt
Communiquer aussi sur la diversité de l’offre et son pluralisme.
Enfin, donner voix au chapitre à tous les acteurs.
Le recrutement et le lancement
Première étape : trouver des entrepreneurs intéressés par l’idée de se réunir pour porter la flamme à plusieurs. Connaissant bien cet écosystème, j’ai pris mon bâton de pèlerin et suis parti à la rencontre de la trentaine de projets identifiés et déployant des trésors de persuasion afin de les inciter à rejoindre l’aventure.
Ceux qui sont venu
Cette première campagne nous a permis de constituer le premier cercle du collectif, constitué d’une quinzaine de projets, majoritairement commerciaux.
Avec ce premier cercle, nous avons écrit un manifeste et des éléments de langage, posé les bases de l’organisation et mis sur pied une campagne de communication, orchestrée par Myra Frapier. Je vous en parle plus loin.
Ceux qui ne sont pas resté
Tous les acteurs identifiés n’ont pas souhaité rejoindre l’aventure. Les trois principaux motifs de refus ou de désistement étaient :
Ils trouvaient l’ambition démesurée. Argument de porteurs d’un projet de maison unique qui n’avaient pas envie d’être associés à un buzz national
Ils n’adhéraient pas au manifeste coécrit par les fondateurs5
Ils craignaient que leur affichage dans le C150 les grille auprès d’autres instances auxquelles ils appartenaient, notamment le Collectif Habiter Autrement, l’Observatoire de l’Habitat Inclusif ou le réseau HAPA.
L’accueil des médias a été très chaleureux
De nombreux titres de presse ont relayé notre communiqué, demandé à rencontrer des membres, visités leurs habitats et interviewé les fondateurs du collectif.
Cet éclairage médiatique nous a permis de valoriser quasi tous les projets adhérents au collectif, mais aussi de faire passer notre message sur l’urgence d’une action nationale autour de la promotion de ces formes d’habitat alternatif - à l’EHPAD - dont le plébiscite par les parties prenantes était manifeste.
Cependant, l’intérêt de la presse s’est tari en même temps que notre budget RP. Dès que nous avons arrêté de mettre au pot, les médias sont passés à autre chose.
Donc, OK, le sujet les intéressait, mais pas au point d’avoir une attitude volontariste ou de monter eux-mêmes au créneau. Il fallait animer la flamme en permanence et cela passait par le recours à une experte dotée d’un carnet d’adresses colossal. Dans ce rôle, Myra Frapier est excellente. Si vous souhaitez communiquer dans cet écosystème, il n’y a pas d’autre professionnelle vers qui je vous enverrai.
Mais - tout comme la mienne - sa prestation avait un prix et le budget du collectif n’était pas extensible à l’infini, comme vous allez bientôt le découvrir.
Le collectif grandit
Cette exposition médiatique a aussi donné à d’autres porteurs de projet l’envie de rejoindre un collectif ouvert à tous. Après six mois d’existence et un mois de communication média intensive, le collectif pouvait aligner une vingtaine d’organismes engagés et militants.
Des organismes de toute obédience, servant des publics diversifiés.
Les attentes des membres
Au début de l’été 2022, nous avons organisé un séminaire qui devait mieux définir le projet du collectif et tracer la feuille de route 2023.
Trois tendances s’exprimaient
Ceux qui recherchaient la compagnie d’autres porteurs de projet afin d’échanger sur les bonnes pratiques, de se former, de se passer des conseils.
Ceux qui voulaient profiter du collectif pour communiquer dans les médias.
Ceux qui considéraient le collectif comme un outil d’influence destiné à faire évoluer la réglementation, notamment sur l’attribution de l’AVP, la mutualisation de l’APA et de la PCH ainsi que les autorisations de SAD dédiées.
Un autre problème se posait : qui allait s’occuper de l’animation ?
Quand le sujet était abordé, tous les regards se tournaient vers moi… Et moi je regardais ailleurs !
J’avais été missionné par Simon Vouillot pour créer le collectif et structurer son organisation, mais je ne m’en considérai pas membre, n’étant ni un créateur, ni un gestionnaire d’habitat partagé.
Je pouvais apporter une valeur ajoutée au collectif dans ses opérations d’influence, mais les autres buts du collectif ne me motivaient pas.
Je ne me voyais pas non plus en Monsieur Loyal chargé d’un rôle de coordination et de médiation entre membres ou - pire - de scribe chargé du compte rendu des - parfois houleuses - réunions.
Quant au lobbying, si le collectif avait vraiment voulu en faire, il aurait dû se tourner vers un lobbyiste professionnel dont les prestations sont bien plus coûteuses que le budget prévisionnel que nous avions arrêté.
Nouvelle organisation, nouveaux buts ?
À compter de janvier 2023, je considérais donc ma mission de création et structuration comme terminée. Et je me tenais, aux aguets, dans l’attente du choix, par les membres du collectif, d’un mode d’organisation et d’animation dans lequel je pourrais contribuer, moyennant rémunération.
À cet effet, je proposais une organisation qui répondrait à l’ensemble des attentes.
Il s’agissait, en synthèse, de mettre en branle un cluster, un mastermind et un lobby.
Le tout avec un budget de fonctionnement minimal, compte tenu des capacités contributrices des plus petits membres sur lesquels nous avions aligné le coût d’adhésion.
Explication de notre stratégique financière
Nous avions prévu de fonctionner sur une petite enveloppe et de rechercher des financements internes au collectif et externes sur des projets spéciaux lancés en cours d’exercice.
En effet, attendu que tous les membres ne s’engageaient pas pour les mêmes choses, nous ne voulions pas demander à un porteur de projet qui n’a pas encore ouvert une maison de contribuer sur une opération de lobbying qui ne le concernerait pas !

La fin du collectif ?
En 2023, les trois cofondateurs historiques d’Ages&Vie ont pris la décision de quitter le groupe. La direction de Korian, qui prenait la main sur sa filiale, n’a pas maintenu son implication dans le collectif. Sans Simon, le collectif était amputé de l’un de ses principaux promoteurs.
Comme un paquebot coupant les moteurs, le projet a lentement dérivé, puis il s’est arrêté, faute de carburant. Le collectif n’est pas mort, mais il est entré en phase d’hibernation depuis avril 2023.
Il n’a pas cessé d’exister car sa forme juridique ne nécessitait ni déclaration de création, ni obligations de clôture.
Consacrons quelques lignes à l’analyse de ce format juridique si particulier, ses atouts et ses limites.
La force du collectif
Juridiquement parlant, un collectif est une association sans personnalité morale, sans déclaration de création, sans capital, sans fondateurs, ni statuts. Cette structure juridique informelle permet à des personnes physiques et morales de s’associer officieusement autour d’une cause partagée, selon des modalités déclaratives.
Le collectif protège ainsi l’anonymat de ses membres - à moins qu’ils décident de le rompre. Ainsi, ces derniers ne courent pas le risque de se manger un procès ou une attaque quelconque.
Le C150 était un collectif assez gentil comparé à notre source d’inspiration initiale, le L214 (qui est désormais une association). Nous avions fait le choix d’une communication positive et ouverte, d’accepter tous les candidats et de révéler l’identité des membres, à la différence des autres structures de promotion de l’habitat partagé, dont la gouvernance est parfois opaque.
La limite du collectif est son atout
Sans personnalité morale, pas d’existence et donc pas de compte en banque ni de reconnaissance officielle. C’était pertinent pour lancer la machine, mais dès lors que nous avons envisagé une organisation pérenne, la question du choix d’un statut juridique à personne morale s’est posée.
Le choix d’adopter une personnalité morale (création d’une association) est l’une des décisions - ou non décision - qui a plombé le fonctionnement du collectif à partir de fin 2022, ralenti sa vélocité et découragé certains des membres qui n’avaient pas envie de s’appuyer des AG, des réunions du bureau, des comptes rendus et des modalités de gouvernance épuisantes, sans parler des luttes de pouvoir dont nous pouvions déjà entrevoir les prémices à travers les échanges.
Pourquoi le collectif s’est arrêté, à mon avis
Mais je pense aussi que l’écart entre les attentes des membres a fragilisé un projet dont la raison d’être initiale était l’action médiatique et la persuasion.
Le but d’Ages&Vie et des fondateurs était de pousser leurs revendications et leurs idées sur les maroquins ministériels et dans les hémicycles.
L’opportunité d’échanger entre pairs et de mutualiser les ressources pour des opérations de communication était également plébiscitée.
En revanche, devenir une sorte de Silver Valley6 de l’habitat inclusif afin d’aider les porteurs de projet débutant ne faisait pas consensus.
Il aurait donc fallu que le collectif décide précisément ce qu’il voulait être afin de pouvoir l’exprimer clairement, quitte à dissuader des candidats dont les attentes n’étaient pas alignées avec les buts du collectif.
La leçon la plus importante de cette aventure : Le rôle déterminant des médias… Et les bonnes stratégies d’activation
Cette opération de communication a porté ses fruits, tant que nous avons arrosé le pommier.
L’intervention de Myra Frapier a donné au C150 et à ses membres la visibilité attendue pendant une fenêtre de 4 mois, correspondant à la durée de l’opération médiatique.
Une fois le robinet coupé, une fois que Myra a cessé d’alimenter ses contacts avec de l’info, les journalistes sont passés à autre chose.
Médiatisation : notre raison d’être
Rappelez-vous que le but du C150, sa raison d’être originelle était de susciter une action politique en faveur des revendications portée par les membres du collectif.
Il ne suffisait pas de faire antichambre, ni même de décrocher un rendez-vous avec un ministre pour arriver à ces fins.
L’action devait être motivée par la médiatisation.
Car c’est la médiatisation qui provoque l’action politique. J’aimerais dire le contraire, mais les faits et l’actualité montrent combien la représentation locale et nationale est activée par la médiatisation de l’actualité et son impact - réel ou supposé - sur l’opinion publique.
Actualité ou médiatisation
Ce qui enclenche la mobilisation politique n’est pas l’actualité, mais sa médiatisation et l’intérêt qu’elle va susciter auprès de l’opinion publique.
Et donc, l’enjeu d’une cause qui veut mobiliser le politique et l’opinion n’est pas de faire de l’actualité, mais d’être médiatisée.
Nous aurions pu utiliser des stratégies de médiatisation qui ne passent ni par la génération d’actualité, ni par le recours à une consultante en communication qui fera le lien entre l’actualité et les médias, moyennant un investissement substantiel.
Susciter l’intérêt médiatique
Ce n’est pas de la faute du collectif, ni de Myra Frapier, c’est la nature de l’information dispensée par le C150 qui n’était pas la bonne. Nous avons cherché à jouer les gentils, valoriser l’impact positif du projet pour les seniors, montrer les externalités positives.
Bref, nous avons adopté l’angle de communication systématique de la Silver économie, qui consiste à montrer les aspects positifs de notre modèle au lieu de jouer le clivage avec les autres modèles, ceux contre lesquels nous nous battons… Même sans l’admettre.
Or, quelle a été la plus grosse opération médiatique de ces 3 dernières années dans la Silver économie ?
Quelle affaire a fait la une des médias pendant plusieurs mois ?
Au point de devenir un quasi nom commun pour désigner les dérives d’un système. Son inadéquation avec les attentes du public ?
Vous voyez de quoi je parle, n’est-ce pas ?
Alors, non, on ne peut pas reproduire le scandale Orpéa à la commande et ce ne serait sans doute pas la façon la plus saine de promouvoir l’habitat alternatif. Ou sinon il faudrait que le collectif orchestrant la manœuvre soit très très discret sur l’identité de ses commanditaires !
Mais cependant, il me semble intéressant de noter que les plus gros succès médiatiques de la Silver économie sont les critiques, et non les éloges.
De même, les promoteurs de la lutte contre le réchauffement climatique ne se contentent pas de valoriser leurs start-up, ils n’hésitent pas à taper sur les pollueurs, les pétroliers, etc.
Reste à savoir quoi faire de cette information et comment l’utiliser à bon escient (et sans malice).
Si c’était à refaire, je recommanderai à mon client d’adopter une stratégie de médiatisation différente.
Moins frontale.
Plus oblique.
Un truc qu’on n’attend pas, un OVNI.

Conclusion
J’interviewais Denis Piveteau dans le cadre d’un projet que je réalise pour un client et j’ai été scotché par la profondeur analytique du conseiller d’Etat.
Je fais des interviews depuis une dizaine d’années, je dois en avoir une ou deux centaines au compteur et cela m’est rarement arrivé d’interviewer un spécialiste qui, d’une part, connaît son sujet avec une telle acuité et d’autre part, prend le temps de digérer mes questions avant d’y apporter une réponse aussi réfléchie… Et utile.
Je me rappelle des paroles du mentor qui m’a initié à l’art de l’interview. Il m’avait prévenu que l’intérêt de l’interview est de te permettre de dialoguer avec des gens exceptionnels.
Il avait raison.
À noter : J’avais déjà commencé la rédaction de ce dossier avant mon interview de M. Piveteau, mais cet échange m’a conforté dans l’absolue nécessité de promouvoir ces dispositifs dont la popularité est inversement proportionnelle à l’impact.
L’essentiel en 60 secondes
Pourquoi le collectif “150 000 en 2030” a-t-il été créé ? Pour donner une voix aux acteurs commerciaux de l’habitat inclusif, ostracisés par les instances représentatives existantes (Familles Solidaires, Habiter Autrement, HAPA) qui refusent les structures à but lucratif. Objectif : peser sur la réglementation (APA, PCH, autorisations SAD) et médiatiser un marché invisible malgré l’urgence démographique.
Quel est l’écart entre l’ambition du rapport Piveteau-Wolfrom et la réalité du terrain ? Besoin identifié : 140 000 places d’ici 2030 (14 000/an). Réalité en 2022 : Ages&Vie (2 500 places), CetteFamille (projection 5 000 places à 10 ans), projets CNSA (6 300 places) = 13 800 places au total. Même les trois principaux opérateurs réunis n’atteignent pas l’objectif annuel d’une seule année. Production artisanale face à un besoin industriel.
Quelles ont été les trois attentes divergentes des membres qui ont fracturé le collectif ? Networking et bonnes pratiques (mastermind entre pairs), visibilité médiatique (campagnes de communication), lobbying réglementaire (influence politique). Sans consensus sur la priorité ni budget pérenne après le retrait d’Ages&Vie en avril 2023, le collectif est entré en hibernation. Aucune structure juridique formelle = pas de compte, pas de continuité.
Quelle leçon stratégique sur la médiatisation l’auteur tire-t-il de cette expérience ? Communication positive = impact limité dans le temps (4 mois de couverture). Les plus gros succès médiatiques de la Silver économie sont les scandales (Orpéa/Les Fossoyeurs), pas les éloges. Pour déclencher l’action politique, il faut médiatiser un clivage ou créer un “OVNI” inattendu, pas valoriser gentiment les externalités positives.
Je fais estimation à la louche. Une maison Ages&Vie accueille 7 colocataires, mais certains sites sont constitués de 2 à 3 maisons (donc, de 7 à 21 habitants).
Source : Xerfi
En se basant sur des estimations DREES et INSEE, le rapport établissait 3 hypothèses de besoin. Une haute, une médiane et une basse. En général, on retient la médiane qui se situait aux alentours de 300 000, mais les auteurs ont préféré retenir la basse, à 140 000.
date de cession, par Simon et ses 2 associés, de leurs parts dans Ages&Vie et de la suspension du financement du projet par Ages&Vie qui en avait été, pendant 2 ans, l’unique financeur.
Version du 13 janvier 2022
Nous nous battons pour la reconnaissance d’un droit :
“je choisis ce que je partage dans mon habitat”.
Nous faisons naître des solutions innovantes de vie partagée, pour répondre aux attentes des personnes vieillissantes, en perte d’autonomie ou vivant avec un handicap.
Nous voulons accompagner le projet de vie de chaque habitant en respectant ses aspirations.
Nous voulons y répondre par la diversité des solutions, toujours à taille humaine, que nous mettons en œuvre.
Nous voulons créer des lieux où chacun trouve sa place, individuellement et au côté des autres.
Nous voulons répondre à l’enjeu de la transition démographique qui s’opère.
Nous voulons promouvoir des habitats soutenables et durables, qui participent à l’enjeu universel de la transition environnementale.
Enfin, nous voulons agir vite et massivement afin de répondre à la recommandation gouvernementale de créer 150 000 de ces nouveaux logements avant 2030.
Silver Valley est le cluster de la Silver économie, l’organisme accompagne les entreprises qui souhaitent se développer dans l’écosystème, notamment les start-up.





